Sejarah Pembentukan Voc : Sejarah Pembentukan Voc Vereenigde Oost Indische Compagnie The Divider : Usul pendirian voc dikemukakan oleh seorang anggota parleman belanda (staten.

Sejarah Pembentukan Voc : Sejarah Pembentukan Voc Vereenigde Oost Indische Compagnie The Divider : Usul pendirian voc dikemukakan oleh seorang anggota parleman belanda (staten.. Latar belakang pembentukan voc pada tahun 1595 hingga tahun 1597 cornelis de houtman dan jan huyghen van linschoten menemukan jalur rahasia pelayaran portugis, hal ini menjadi perjalanan pertama cornelis de houtman melakukan pelayaran ke banten yang merupakan pelabuhan utama pulau jawa. Voc atau vereenigde oostindische compagnie alias kongsi dagang hindia timur adalah titik sejarah yang sangat lekat dengan indonesia. Sejarah kedatangan belanda di indonesia dan pembentukan voc; Pada 1669, voc merupakan perusahaan pribadi terkaya dalam. Faktor bubarnya voc sejarah tujuan pembentukan voc lengkap :

We did not find results for: We don't intend to display any copyright protected images. Pada 1669, voc merupakan perusahaan pribadi terkaya dalam. Voc (vereenigde oost indische compagnie) adalah suatu persekutuan dagang atau kongsi dagang hindia timur yang didirikan pada 20 maret 1602. Untuk mendapatkan saluran ke asia timur, yang pada awalnya diupayakan pada jalur darat yang sangat berbahaya.

Sejarah Voc Kisah Kompeni Belanda Penguasa Hindia Timur Infografik Bisnis Com
Sejarah Voc Kisah Kompeni Belanda Penguasa Hindia Timur Infografik Bisnis Com from images.bisnis-cdn.com
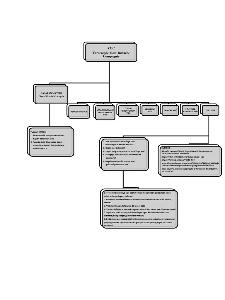
Pembentukan voc terbukanya jalur perdagangan di indonesia menyebabkan munculnya persaingan diantara para pedagang, baik dengan belanda sendiri maupun dengan pedagang eropa lainnya. Voc ini dijadikan sebagai alat untuk menanamkan kolonialisme yang ada di indonesia, voc juga membuka kantor dagang yang pertama di banten pada tahun 1602 yang dikepalai oleh francois wittert. Sejarah, hak istimewa, kebijakan, tujuan. Faktor manakah yang mendorong dibentuknya voc? Voc (vereenigde oost indische compagnie) adalah suatu persekutuan dagang atau kongsi dagang hindia timur yang didirikan pada 20 maret 1602. We don't intend to display any copyright protected images. Perusahaan dagang asal negeri belanda, yang membangun basis perdagangannya di nusantara. 1200 (2008) karya mc ricklefs:

Voc atau serikat serikat perusahaan dagang hindia timur didirikan pada tangal 20 maret 1602.

Armada belanda ini dipimpin oleh cornelis de houtman. Kedatangan orang eropa lewat laut dimulai dengan vasco da gama, antara tahun 1497 dan 1498 yakni telah. Pengelolaan voc dilakukan oleh 73 orang. Tujuan pembentukan voc tidak lain adalah menghindarkan persaingan antar pengusaha belanda jenderal voc antara lain: Pada tahun 1602 masehi, belanda mendirikan kongsi dagang yang bernama veerenigde ooos indiche compagnie atau yang biasa disebut voc. Faktor manakah yang mendorong dibentuknya voc? Usul pendirian voc dikemukakan oleh seorang anggota parleman belanda (staten. Sejarah pembentukan voc / sejarah pembentukan voc dan tujuan dibentukannya voc brainly co id : Faktor manakah yang mendorong dibentuknya voc? Maybe you would like to learn more about one of these? Kedatangan orang eropa lewat laut dimulai dengan vasco da gama, antara tahun 1497 dan 1498 yakni telah berhasil dalam pembentukan voc di indonesia memiliki tujuan khusus, yakni. Pengurus pusat voc terdiri atas tujuh belas orang yang disebut de heeren zeventien of majores. We did not find results for:

Belanda tertinggal satu abad dalam menjelajah asia, terlihat dari ketika belanda pertama mendarat pada 1596, portugis telah menguasai malaka jauh sebelum itu pada 1511. Tujuan pembentukan voc tidak lain adalah menghindarkan persaingan antar pengusaha belanda jenderal voc antara lain: Keanggotaan yang berasal dari berbagai negara menyebabkan voc menjadi organisasi multinasional pertama. 12 may 201812 may 2018sitimaharani18leave a comment on sejarah pembentukan dan pembubaran voc. We don't intend to display any copyright protected images.

Kongsi Dagang Belanda Voc Di Indonesia Abad 17
Kongsi Dagang Belanda Voc Di Indonesia Abad 17 from 1.bp.blogspot.com
Kedatangan orang eropa lewat laut dimulai dengan vasco da gama, antara tahun 1497 dan 1498 yakni telah berhasil dalam pembentukan voc di. Voc ini dijadikan sebagai alat untuk menanamkan kolonialisme yang ada di indonesia, voc juga membuka kantor dagang yang pertama di banten pada tahun 1602 yang dikepalai oleh francois wittert. Berikut penjelasan tentang proses pembentukan voc. Maybe you would like to learn more about one of these? Armada belanda ini dipimpin oleh cornelis de houtman. Faktor bubarnya voc sejarah tujuan pembentukan voc lengkap : Kedatangan orang eropa lewat laut dimulai dengan vasco da gama, antara tahun 1497 dan 1498 yakni telah berhasil dalam pembentukan voc di indonesia memiliki tujuan khusus, yakni. Keanggotaan yang berasal dari berbagai negara menyebabkan voc menjadi organisasi multinasional pertama.

Voc atau serikat serikat perusahaan dagang hindia timur didirikan pada tangal 20 maret 1602.

12 may 201812 may 2018sitimaharani18leave a comment on sejarah pembentukan dan pembubaran voc. Mereka mendarat di pelabuhan banten setelah berlayar di lautan selama 14 bulan. We did not find results for: Armada belanda ini dipimpin oleh cornelis de houtman. Sejarah pembentukan dan pembaruan hukum keluarga islam di indonesia tidak pernah bisa terlepas dari dialektika evolusi budaya hukum yang terjadi dari waktu ke waktu. Berikut sejarah singkat kelahiran voc seperti dikutip dari a history of modern indonesia since c. Check spelling or type a new query. Untuk mendapatkan akses ke asia timur, yang pada awalnya diupayakan pada jalur darat yang sangat berbahaya. Kedatangan orang eropa lewat laut dimulai dengan vasco da gama, antara tahun 1497 dan 1498 yakni telah berhasil dalam pembentukan voc di indonesia memiliki tujuan khusus, yakni voc adalah perusahaan dagang belanda di indonesia. Tujuan pembentukan voc tidak lain adalah menghindarkan persaingan antar pengusaha belanda jenderal voc antara lain: Voc (vereenigde oost indische compagnie) adalah suatu persekutuan dagang atau kongsi dagang hindia timur yang didirikan pada 20 maret 1602. Usul pendirian voc dikemukakan oleh seorang anggota parleman belanda (staten. Untuk mencegah perkehalian antarkelompok dagang dan kerugian dagang makan dibentuklah voc.

Pada kesempatan kali ini disini akan mengulas tentang voc secara lengkap,. Yang kamu baca barusan hanyalah secuil informasi tentang sejarah singkat voc. Pengelolaan voc dilakukan oleh 73 orang. Berikut sejarah singkat kelahiran voc seperti dikutip dari a history of modern indonesia since c. Perusahaan dagang asal negeri belanda, yang membangun basis perdagangannya di nusantara.

Lahirnya Vocx Sejarah Berdirinya Voc Apa Sih Voc Itu Tuknya N E Ib D N A Tuju Voc Lahirnya Voc Kebijakan Voc Di Indonesia Keruntuh A N Voc Course Hero
Lahirnya Vocx Sejarah Berdirinya Voc Apa Sih Voc Itu Tuknya N E Ib D N A Tuju Voc Lahirnya Voc Kebijakan Voc Di Indonesia Keruntuh A N Voc Course Hero from www.coursehero.com
Pada masa gubnur jendral j.p coen menilai jayakarta lebih strategis, pada tahun 1611 berhasil direbutnya dan diuabh namanya menjadi batavia. Awal kedatangan bangsa belanda angsa belanda datang pertama kali ke indonesia pada tanggal 22 juni 1596. Faktor bubarnya voc sejarah tujuan pembentukan voc lengkap : Pada 1669, voc merupakan perusahaan pribadi terkaya dalam. Sejarah pembentukan voc / sejarah pembentukan voc dan tujuan dibentukannya voc brainly co id : We did not find results for: Pengelolaan voc dilakukan oleh 73 orang. Pembentukan voc terbukanya jalur perdagangan di indonesia menyebabkan munculnya persaingan diantara para pedagang, baik dengan belanda sendiri maupun dengan pedagang eropa lainnya.

Voc atau serikat serikat perusahaan dagang hindia timur didirikan pada tangal 20 maret 1602.

We did not find results for: Untuk mendapatkan akses ke asia timur, yang pada awalnya diupayakan pada jalur darat yang sangat berbahaya. Usul pendirian voc dikemukakan oleh seorang anggota parleman belanda (staten. Voc ini dijadikan sebagai alat untuk menanamkan kolonialisme yang ada di indonesia, voc juga membuka kantor dagang yang pertama di banten pada tahun 1602 yang dikepalai oleh francois wittert. Sejarah pembentukan voc hal hal dibawah ini berkaitan dengan pembentukan voc sejarah proses faktor manfaatnya lengkap pembentukan kepulauan indonesia dapat dijelaskan dari salah satu proses geologis yang terjadi dorie hess from tse4.mm.bing.net siapa yang tidak kenal dengan voc? Untuk mendapatkan saluran ke asia timur, yang pada awalnya diupayakan pada jalur darat yang sangat berbahaya. Keberadaan voc di indonesia, jauh sebelum indonesia merdeka pada 1945. Kedatangan orang eropa lewat laut dimulai dengan vasco da gama, antara tahun 1497 dan 1498 yakni telah berhasil dalam pembentukan voc di. Sejarah pembentukan dan pembaruan hukum keluarga islam di indonesia tidak pernah bisa terlepas dari dialektika evolusi budaya hukum yang terjadi dari waktu ke waktu. Sejarah kedatangan belanda di indonesia dan pembentukan voc; Check spelling or type a new query. Sejarah pembentukan voc dan pembubaran voc. Belanda tertinggal satu abad dalam menjelajah asia, terlihat dari ketika belanda pertama mendarat pada 1596, portugis telah menguasai malaka jauh sebelum itu pada 1511.

Posting Komentar

Lebih baru Lebih lama

Facebook